av網站

融文汇理  立德树人   
av網站要闻
首页 - av網站要闻 - 正文
厉害了!我校思政课部两位教师在2021年湖北省高校思政课教学展示暨优秀课程观摩活动中勇创佳绩

作者:王俊 曹卓 时间:2021-12-14 浏览:

12月10日,湖北省教育厅公布了2021年湖北省高校思政课教学展示暨优秀课程观摩活动评审结果的公示,我校思政课部曹晓冉老师讲授的《中国特色社会主义进入新时代》荣获《毛泽东思想和中国特色社会主义理论体系概论》课程一等奖,思政课部主任曹卓老师讲授的《社会基本矛盾及其运动规律》荣获《马克思主义基本原理》课程三等奖。



据悉,本次湖北省教育厅组织开展高校思政课教学展示暨优秀课程观摩活动,全省各大高校踊跃参加,我校曹晓冉、曹卓两位教师精心准备教案、制作课件、录制说课视频,后经过学校推荐、材料审核、专家评审和网上公示等四个环节,脱颖而出,分别荣获|“概论”课程组的一等奖和“原理”课程组三等奖的好成绩。


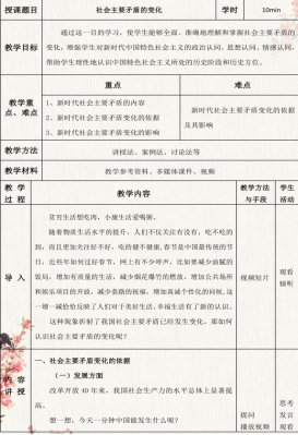
思政课部曹晓冉老师、曹卓老师的教学教案


思政课部曹晓冉老师、曹卓老师的教学课件


思政课部曹晓冉老师、曹卓老师的说课视频


一等奖获得者思政课部曹晓冉老师


三等奖获得者思政课部主任曹卓老师


我校历来重视思想政治教育工作,一直把高校思想政治理论课的建设作为切实推进高校思政课教师队伍建设的重要举措。今年我校在湖北省高校思政课教学展示暨优秀课程观摩活动中喜获一等奖和三等奖的好成绩,彰显了我校思想政治理论教学水平和队伍建设水平的不断提升。

地址:湖北省武汉市长江新区胜海大道1号 av網站
招生热线:027-61818596,84251595

联系电话(信访投诉):027-65357088

校长信箱:[email protected]

CopyRight © 2020 All Rights Reserved . av網站 版权所有

鄂公网安备42011602001090号

鄂   ICP备16003919号-2

  • 官方微信
  • 官方微博
  • 抖音账号